Department of Thoracic Surgery

Inselspital Bern

With its expertise, technical and medical equipment, and rapid integration of the latest research and study results into medical practice, the Department operates at the highest level. Thoracic surgery treats diseases and injuries of the chest wall and all organs within the chest cavity except the heart and aorta.

To the Inselspital website

Chief Physician

PD Dr. med. Patrick Dorn

Profile

  • Evaluation and therapeutic improvements of uniportal minimally-invasive thoracic surgery techniques
  • Investigation of different clinical and functional parameters with the aim of achieving better outcomes and improving patient comfort
  • Identify the molecular mechanisms conferring resistance to clinical standard therapies, with the goal of unraveling druggable vulnerabilities - the ‘Achilles’ heel’ - of therapy-resistant cancer cells for the development of innovative strategies to more effectively treat lung cancer and MPM
  • Investigate how nucleotide/lactate metabolism and the DNA damage response machinery are linked to the tumor-initiating capacity and chemotherapy response of NSCLC cancer stem cells
  • Teaching students of medicine as well as graduate students at the Graduate School of Cellular and Biomedical Sciences (GCB)

External Partners

ETH Zurich and the universities of Basel, Lausanne, Vienna, Essen, Changsha (China), and Shanghai (China)

Grants

  • Swiss National Science Foundation
  • Swiss Cancer Research
  • China Scholarship Council
  • Stiftung zur Krebsbekämpfung
  • Bern Center for Precision Medicine
  • ISREC Foundation
  • Novartis Foundation

Highlights 2025

The images show lung tumors in mice with or without the LDHB gene. The tumors were scanned over time after receiving either no radiation or a high dose of radiation. This allows us to see how the presence or absence of LDHB affects how tumors respond to radiotherapy

Inhibiting LDHB Targets Cancer Cells by Triggering Mitochondrial Ferroptosis, an Iron-Dependent Form of Cell Death

A new study in Nature Communications reveals that the metabolic enzyme lactate dehydrogenase B (LDHB) protects cancer cells from a form of cell death reliant on iron, thus called ferroptosis. The team of the thoracic surgery research laboratory shows that LDHB helps keep coenzyme Q in its reduced form, preventing toxic lipid damage in mitochondria. Silencing LDHB sensitizes tumors to ferroptosis inducers and radiotherapy, highlighting LDHB as a promising therapeutic target.

Deng et al., Nat Commun. 2025

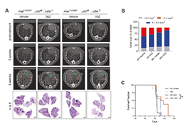
Micro-CT images of Kras-mutant mouse lung tumors with or without LDHB following SSZ treatment at the indicated time points. Corresponding H&E-stained lung tissue sections after 9 weeks of treatment are shown below. Scale bar: 20 μm.

Lactate dehydrogenase B (LDHB) noncanonically promotes ferroptosis defense in KRAS-driven lung cancer

Our new study, published in Cell Death & Differentiation, identifies LDHB as a previously unrecognized defender against ferroptosis in KRAS-driven lung cancer. Loss of LDHB depletes glutathione, elevates mitochondrial ROS, and creates KRAS-dependent metabolic vulnerabilities via STAT1-mediated suppression of SLC7A11, revealing a new mechanism of ferroptosis resistance and a therapeutic opportunity for KRAS-mutant tumors.

Liang et al., Cell Death Differ. 2025

Risk factors for prolonged air leak after uniportal anatomical segmentectomy

Our team published a study in the European Journal of Cardio-Thoracic Surgery identifying key predictors of prolonged air leak after uniportal VATS segmentectomy in a cohort of 575 patients. Using multivariable statistics and machine-learning models, the study highlights anatomical, functional, and clinical factors that increase PAL risk, providing important insights to improve perioperative planning and patient outcomes.

Gioutsos et al., Eur J Cardiothorac Surg. 2025